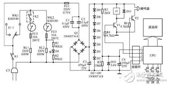
电饼铛电路图

相关图片

电饼铛#电路图 - 抖音

拆修电饼铛

电饼铛电路图

电工师傅们,帮我看看,这是是怎么回事,三相电饼铛,下面有时候加热上不

380v电饼铛接线原理图

随机推荐

农村路边的飞蓬草,原来价值这样好-度小视

谁说法拉利只有红色好看这辆唯一的哑光白法拉利拉法外观唯美

马云:打败对手绝不是你多强大,而是对手固步自封

第一吕乐第二他四大探长之一蓝刚生擒双枪虎将老婆常寻人

第五人格 入殓师 伊索·卡尔

两人同为好声音学员,可再看如今现状,真的是天差地别现在看李代沫近况

宋亚轩 刘耀文

我个人觉得只有凡凡比他好看,top2的水平 —— 晋江文学城网友交流区