手机充电器原理图

相关图片

常见手机充电器电路图1.doc

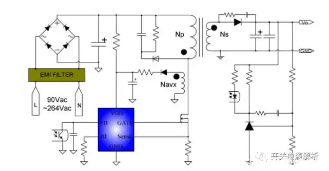
手机充电器天天用你知道他的原理吗_保护_电压_开关

简易手机充电器

手机充电器电路图

需求,创芯微推出合封氮化镓cm177xg系列以及配套的同步整流-充电头网

随机推荐

43岁宋小宝突然爆改,看起来年轻20岁,网友评论:未来小品要看谁

王源卡通形象 cr:logo

手绘涂鸦字体来一波

瓜子脸适合什么刘海(选对了减龄又好看的刘海)

三年级绘画社团

攻壳机动队 by weta workshop design studio .

有会算命的吗本人女左边内侧大腿有痣代表什么,好不好?

央视13套新闻女主播上午主播_cctv13早间新闻主播_cctv-13新闻直播