森林武器合成表_森林武器升级资料及合成配方大全

相关图片

green hell 游戏 全坐标及物品合成

森林武器 合成配方 各类材料汇总表

森林合成表大全 - 百度文库

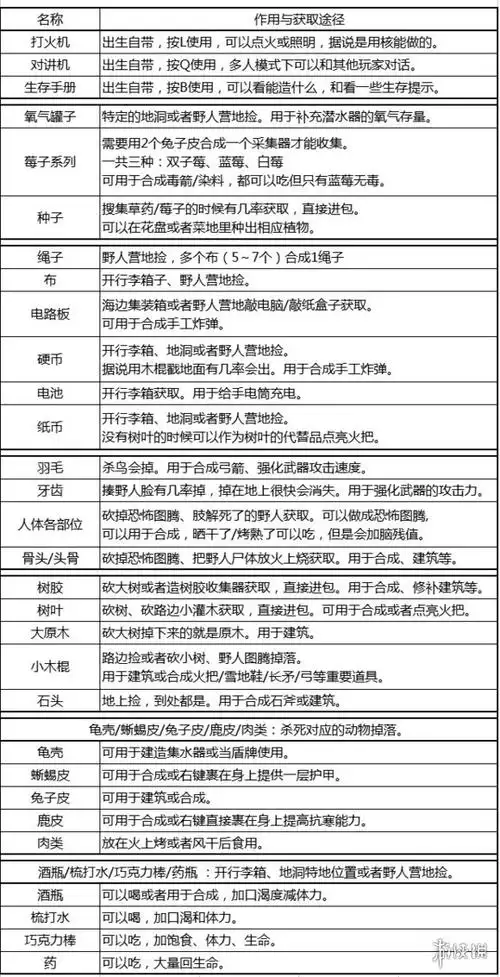
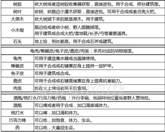
《迷失森林(阴森)》所有生存用品 合成表!

《迷失森林(阴森)》所有生存用品 合成表!

随机推荐

几部古装仙侠电视剧,你们更喜欢哪一部? #仙侠电视剧 #超级 - 抖音

自卸车自动篷布加盖配件电动无线遥控环保棚蓬苫布渣土车推拉伸缩

陈升被曝侵犯女设计师,刘若英暗恋其15年,网友:晚节不保啊!

楼梯的画法(单侧/双侧/旋转) 楼梯的绘画主要用于二至多层平面图中

黄新皓"白"面无私小包公——李川温润谦谦公孙策——初俊辰万种风情俏

3月23日|每天一条简谱视唱(声乐爱好者专用)

水钻高跟鞋2022年春新款一字式扣带细尖头仙女罗马凉鞋

《魔兽争霸3:冰封王座》经典游戏高清桌面壁纸