逾期情况说明

相关图片

情况说明模板88029doc

情况说明模板

情况说明模板.docx 1页

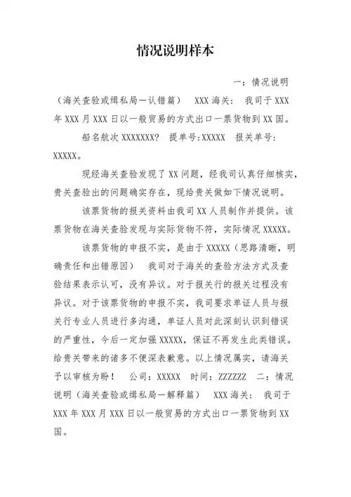
情况说明样本

个人汇款情况说明书

随机推荐

女明星里,最喜欢的就是毛晓彤 唐艺昕,她们两个的笑容,太甜了!

又一个谷爱凌!中乌混血美女能带给中国金牌吗 父母:是复籍非归化

拆修苏泊尔电饭煲suporcfxb50fc52186

东非大草原纪念册,一个野生动物的天堂.(14年4月)

徐艺洋,刘些宁两位甜妹长得有点像呐,真是美女一个样 #刘些宁

左手按弦的位置面板:是琴身正面的琴板琴码:是传递琴弦的震动是小提琴

美丽的淡紫色壁纸

槲寄生,叶子,这种寄生虫,自然,树,有害