收集电动车充电器电路图30张,以备不时之需

相关图片

60v20安电动车充电器原理图(42v电动车充电器工作原理)(2)

收集电动车充电器电路图30张,以备不时之需

小飞哥充电器电路图.jpg

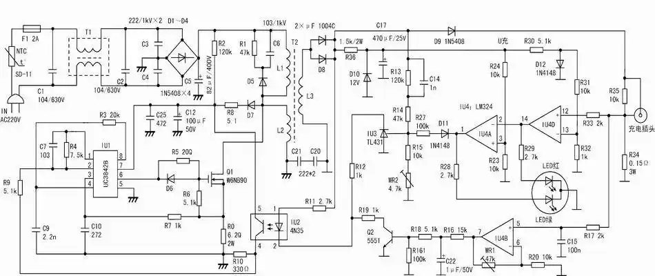
uc3842b电动车充电器电路图

电瓶车充电器电路图

随机推荐

林允,粉嫩街拍

大幕再次拉开7415欢迎来到"莱阳公园"979802#守护联萌##roy

杨幂十多年前的旧照你能认出是她吗和现在对比变化太大了

孙怡:白色一字带包后跟高跟凉鞋

专访丨演员金世佳用力过猛是我的选择

2月20日,女星李念大方公开孕肚照官宣怀三胎,她开心发文写道:"我们的

鞠婧祎橘色毛呢外套##鞠婧祎车内live随拍

水乡乌镇小桥流水人家