温控器开关开水热水器电饼铛烤箱可调温度控制器110220v调节旋钮

相关图片

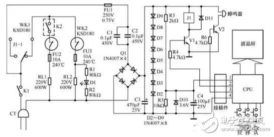
xdjk-150接线图 我有一台电饼铛线路坏了,不知道怎么接请老师指点一下

电饼铛电路图

电饼铛的电路图,最好清楚点的

50-300度电饼铛用温控器 商用电饼铛旋钮温控开关 电烤箱温度控制

给新买的美的电饼铛换条电源线欢迎各位坛友指正

随机推荐

头文字d拓海无情拒绝车队邀请谁知看完女友改变决定难受

男明星粉丝名和应援口号有你家爱豆吗?_明星资讯_娱乐_明星娱乐资讯

手写婚礼请帖

杨洋gif郑爽gif男神gif女神gif

马雅舒 (1).jpg

胡先煦_孩子_少年

画师tobihachi创作的动物拟人插画,赋予了动物色彩绚丽的服饰和表情.

我的老哥我亲爱的竹马