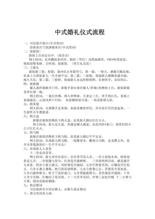
中式婚礼仪式流程表

相关图片

中式婚礼仪式流程表

农村婚礼流程

很全的婚礼整个流程

草坪婚礼流程

婚礼流程图模板

随机推荐

女明星#古装美人#祝绪丹 - 抖音

画画96 #手绘 #爱丽儿公主 #迪士尼公主画 #彩铅 精 - 抖音

女孩背影古风插画素材

思考,马思纯的表情包动态gif表情图片 - 找表情上表情家

副船的简笔画

胖子男生剃短发发型图片 追赶潮流男生短发全集

袁隆平遗体送别仪式前夜

前扣文胸无痕无钢圈性感聚拢美背内衣女小胸上托收副乳调整型胸罩