10个常见的电气元件,5个电工必备的入门电路,附电气符号一览表

相关图片

电路图形符号.doc

常见电气元件图形符号,文字符号一览表[1]

汽车电路图常用符号

一些常用的电路符号

电路符号说明如表1-1所示.

随机推荐

室内设计 #快题设计 #空间设计 #厨房设计 #装修设计 #别墅

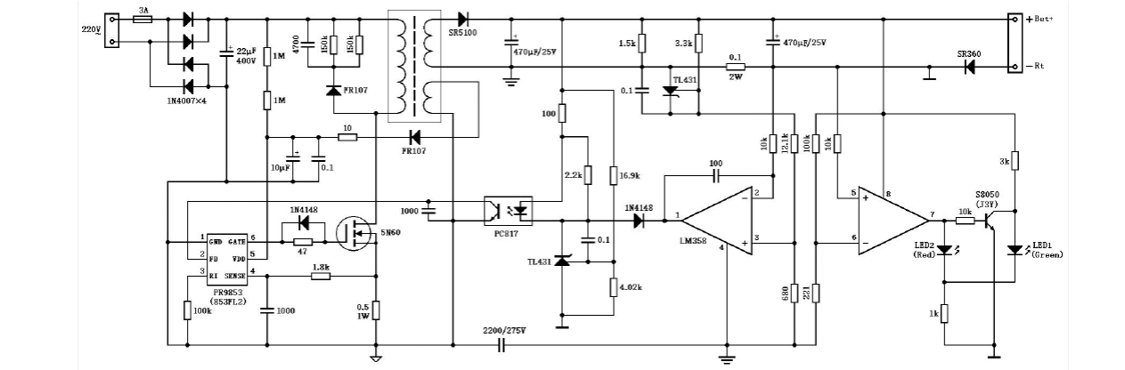
48v/转12v直流转换器

angelababy跑男上绑爱心双马尾,甜美得像高中生,网友:是32岁吗|杨颖

樊振东夺冠后被问:女友想找哪里人?回答青岛一旁的陈梦不淡定了

新宇|主演:胡静隋咏良侯京健郭玮洁金靖承肖婷佳吴冕黄品沅03更多9

陈欣予受邀亮相上海时装周 恬静优雅开启秋日温暖时尚

教你画侧脸,高马尾女生详细过程图

牛仔热裤的美女成为了很多女孩心中的时尚女神