普通保温式电饭锅电路原理图

相关图片

求一个普通家用电饭煲电路图

为了便于读者维修时参考,根据电路板绘制电路图,如图2所示.

典型电饭锅电路的识图方法

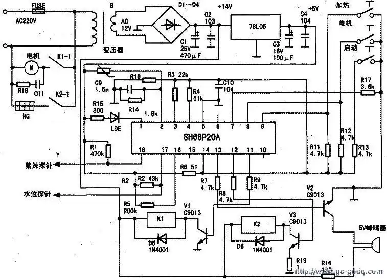
电饭煲用控制电路

希贵gds65电脑多用电饭锅电路图|2011-07-27希贵gds65电脑式多用

随机推荐

最具人气的女士短发:蓬松瘦脸,层次感满满,剪完显小10岁_头发_发型

唐三黑化秒变白发被打得最惨的居然是焱工业糖精真的够了

蒋欣穿泳装本想上演出水芙蓉,却成恐怖片,相比之下许晴成大赢家

2020最火短发挂耳染lisa风超a又不普通

有没有周深超好看的照片无水印

卡尔技能

生命枯竭,一切随风而去

适用于定做摆摊车棚遮阳挡雨三开门小货车雨棚三轮车活动帆布棚五菱