简易12v充满自停电路图(六款充满自停电路分析)

相关图片

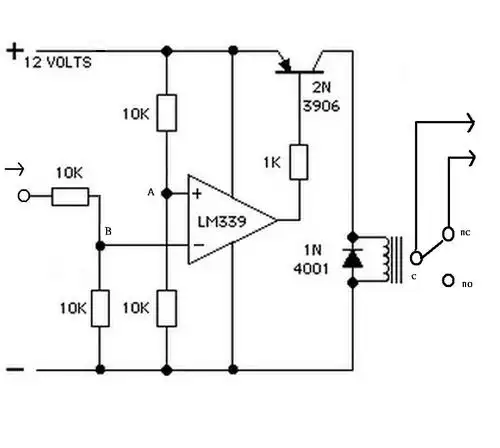
2,该充电器是充12v电瓶的.不知你的电瓶是多大的?

当12v蓄电池充满电后其端电压上升到13.

自断电充电器电路

自关断全自动充电器电路图

【图】自动停止充电的电池充电器电路图电源电路

随机推荐

强光手电筒可充电led远射小迷你超亮探照灯军家用户外骑行

一组矢量大写粗体普通英文字母,用白线制作,可用于公关业务中的标识

从全网黑到顶流赵丽颖凭什么打败杨幂成85花旦之首

谢天华邓萃雯tvb许多曾经努力过奋斗过的明星,有因为运气不好或者与上

王俊凯签名进化史 字如其人走向成熟

男生短发 #男士钢夹烫 #最近比较火的男生烫发

剑网3萌叽叽的正太无水印头像这是你掉的正太吗

郑秀晶