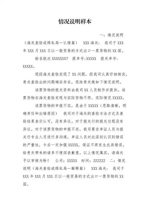
情况说明样本

相关图片

情况说明模板doc

外出情况说明

个人情况证明材料

采购情况说明

情况说明范文

随机推荐

戚薇早期出道图,这脸真是绝了啊,我啥时候能拥有一张这样的布偶脸啊

染发膏来自97mp染发膏斑蓝市面上好多蓝色染发膏但是只有这个班蓝是

35:53 壁纸尺寸是: 1920x1080 图片来自用户"燃烧的冰"投稿分享 &

水底山温泉庄园 #水底山 #水底山温泉 #水底山滑翔基地 - 抖音

袁娅维斜肩不对称高开叉裙##袁娅维diva就该这么敢# 永远可以相信

意大利画家尤苏波夫这些素描头像绝了

舞台搭建现场

降央卓玛全家照片流出儿子超可爱老公魁梧低调帅爆了