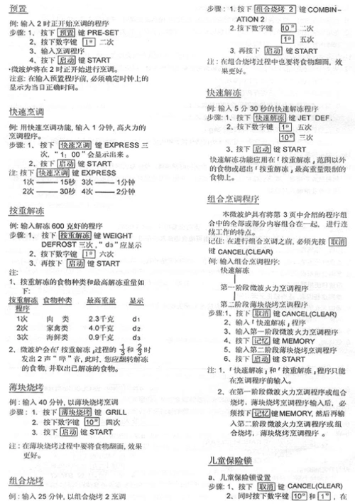
格兰仕g80d23cn2p-b5(b0)微波炉使用手册:[1]

相关图片

galanz格兰仕光波炉微波炉使用手册说明书

galanz/格兰仕微波炉/光波炉g70f20n2l-dg(s0) 20l手动机械

格兰仕微波炉wd900g的使用说明书 货号:wg900dsl23-k6

格兰仕微波炉家用变频平板光波炉微蒸烤一体机大容量g90f23cnxlvnr6tm

格兰仕微波炉烤箱一体机 不锈钢内胆光波炉 智能电脑版按键控制 23l大

随机推荐

刘亦菲侧颜好绝

日记打卡d23|二年级《彩色的梦》仿写 # 2020.4.2 小火柴二年级下 日

网上最火的小女孩头像

喝酒抽烟

苹果xr国行128g

艾伦

charm of female navy soldiers on "peace ark"

关大王青龙刀月下斩貂蝉 关羽为何"月下斩貂蝉"?