录播教室音视频编辑工具用户使用说明书范文.docx 4页

相关图片

产品设计说明书模板

工业在线ph计电子版说明书

优选产品说明书范文通用20xx

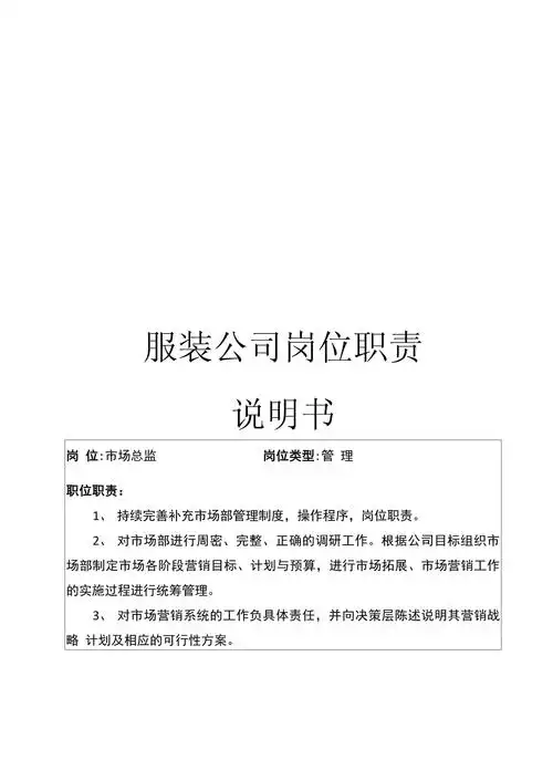
最全通用岗位说明书模板

美术作品说明书(范本)

随机推荐

杨紫古装仙女图片 几许相思待酒浇,杨紫的照片可爱古装(杨紫:唯美

赵本山捧红的"谢大脚"年轻时有多美?年轻时的角色都是美女设定

王源23岁生日王俊凯易烊千玺卡点送祝福三小只感情如初

中国电视好演员入围名单中国电视好演员入围演员有哪些

宋亚轩元旦出发路透#all black好酷的轩哥啊啊啊啊啊啊啊好爱穿匆衣

一米五几的女生穿什么都不好看

小朋友的人物卡通简笔画简单易画作者教画画的沈老师

快乐美丽的小女孩在蓝色的水里游泳,露出水面微笑.