电动车,五个十二伏电瓶怎么连接?

相关图片

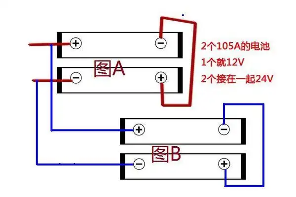
电动车五块电瓶接线图

我的电动车型号是lev250-mn,把电瓶拆下来充电时,将充电器直接连接

评论| 1 小时前linsp128|六级 评论| 1 小时前汽车故障检测|十五级

电动车控制器接线

电动车96v用48v双充电器充电这样接线有误吗?

随机推荐

超帅蔡徐坤最新壁纸_情人节的帅气偶像

友谊长存!王俊凯易烊千玺卡点为王源庆23岁生日

女明星黑色深v礼服合集,王丽坤人间富贵花,白鹿真没想到|佟丽娅|柳岩|

【微信头像】彭于晏

朋友圈背景图抖音比较火的封面图

青春热血电视剧《棋魂》收官在即,迎来全剧最催泪情节

折纸十字回旋飞镖,简单易学步骤详细,创意手工制作

卡通q版运动情侣头像