100wscpufcs快充单c极致输出华为100w充电器评测

相关图片

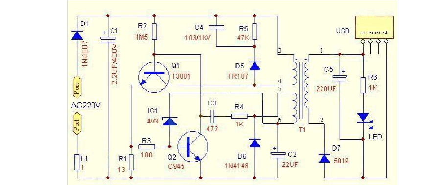
5v2a充电器电路图

开关电源闭环控制原理某开关电源电路解析据说是华为某款手机充电器

简易型充电器的电路原理图

5v2a充电器icu6513电源管理芯片银联宝科技

新款华为光猫白色12v2a电源适配器ws851荣耀pro路由器监控充电器

随机推荐

性感美女白色蕾丝裙唯美诱人写真桌面壁纸高清大图预览1920×1200

啊怎么了沈梦辰美女可爱gif动图_动态图_表情包下载_soogif

王嘉欣超话袁广泉超话声入人心第二季超话@湖南卫视声入人心终于做了

眼睑内翻

恐怖场景

皮损相关图片

文徵明,生于1470年,逝世于1559年,是明代杰出的画家,书法家,文学家和

烟雨江南