三相三线制电能表误接线对计量的影响汇总1

相关图片

杭州华立dszy535三相三线远程智能电表

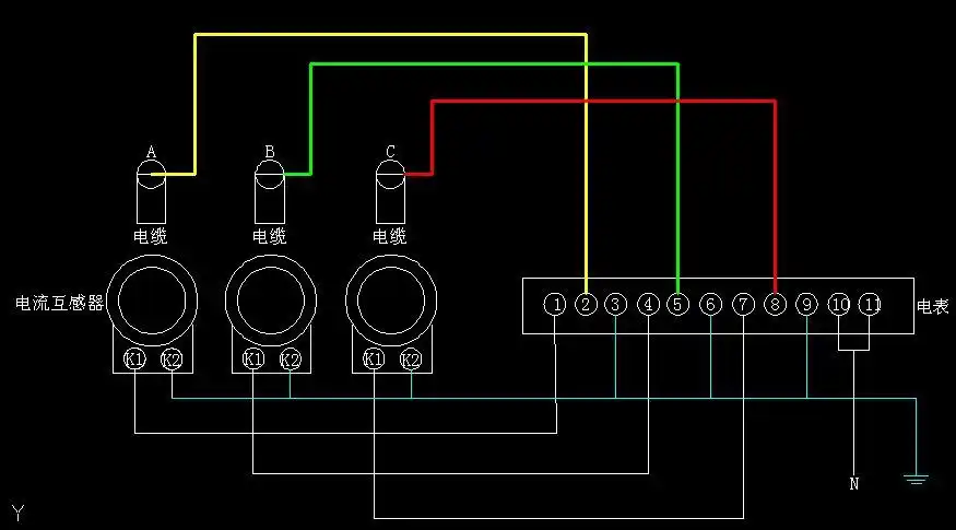
详解三相电表接线图

dtzy9898型三相远程费控智能电能表接线图

三相三线 三相四线电能表如何接线?以威胜dtsy341三相

三个6oa电表,合并成三相电,怎样接

随机推荐

小仓鼠哆来咪微信表情可爱又软萌的动物表情包

消息迪丽热巴吴磊双人大片公开歌隼超甜售后太好磕了

时代少年团马嘉祺国风舞台图片:太帅了吧

即将上映,目前首映口碑很不错,回顾曹保平导演作品豆瓣评分,均分达到

2020春秋显瘦长裤高腰网红牛仔裤女九分破洞铅笔裤韩版紧身小脚裤

原创身高156小个子跟183男友情侣装搭配,显高时尚气质,秀恩爱很高级

世界上洗厕所最干净成功的一个人

鲁班锁的秘密:各种解法全揭秘