《神雕侠侣》中一生孤苦,外柔内刚,斯文温雅的程英

相关图片

古天乐版《神雕侠侣》中的美女,除小龙女外还有她们

正如程英的"既见君子,云胡不喜"我始终觉得啊,李莫愁最后的赴死

神雕侠侣陈晓版程英新神雕侠侣程英神雕侠侣程英剧照神雕侠侣程英图片

《神雕侠侣》神雕侠杨过痴爱小龙女的三个至关重要原因

《神雕侠侣》——程英

随机推荐

9张清晨创意唯美亲人朋友早上好祝福语图片大全 冬日清晨友谊早安问候

男生中分发型设计

杨幂厉害了,彩虹色毛衣少女感十足,长腿配短裙美得过分

4人毕业写真姿势指导!一看就会!必看必看! 921.

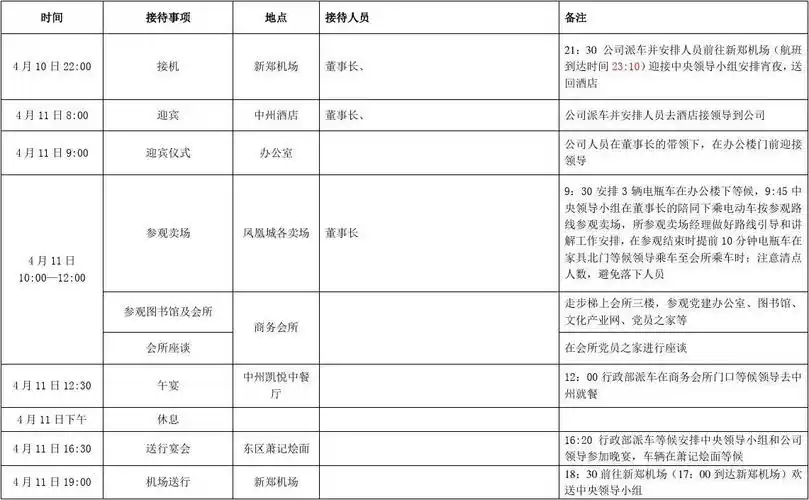
重要人物接待日程安排表

创造营2020|徐艺洋

蝙蝠侠黑暗骑士#诺兰#小丑#希斯莱杰#高清壁纸 - 抖音

王羲之行书集字《千字文》图片57张.