5v1a充电器芯片方产品特性以及它的优势的介绍

相关图片

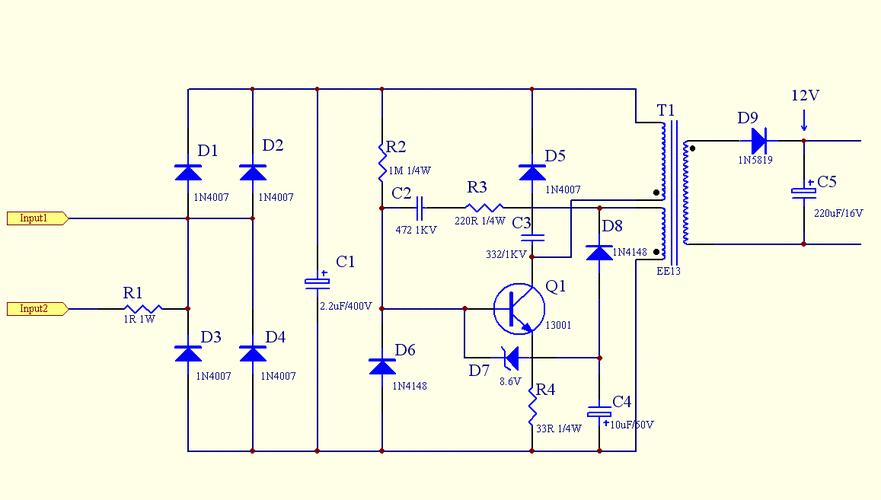
手机自动充电器电路图

手机充电器电路图讲解

手机充电器常用的几款电路原理图

手机电池充电器电路图

原理图第1页 下一页 你可能喜欢 手机充电器原理图 手机充电器电路图

随机推荐

求一个张艺兴的动漫图可以用来做手机壳的那种

朴信惠的下颌线不算特别清晰,所以需要用阴影清扫侧脸(也就是颧骨到

4k超高清竖屏很火的潮图壁纸高清1080p

一辆消防车要如何画消防车幼儿填色图片大全

黄景瑜 - 堆糖,美图壁纸兴趣社区

好发部位是除手,足,会阴和股部以外的光滑皮肤,多见于腰腹,臀部和躯干

北半球暴雪南半球酷暑可爱的蝙蝠宝宝都被热晕了

今天我们来说说漆皮