英雄联盟:黎明黑夜使者皮肤原画

相关图片

英雄联盟:黎明黑夜使者皮肤原画

英雄联盟刀锋意志艾瑞莉娅全皮肤原画(老版)#送你一张壁纸 # - 抖音

英雄联盟墨之影皮肤系列原画出炉

【联盟手游发布婕拉新原画】 图一为新,图二为旧,端游未来有望同步.

英雄联盟银河魔装机神系列皮肤原画壁纸4k

随机推荐

周杰伦早期青涩照片合集(无水印),你一定没看过 - 知乎

杨采钰,身穿带有红色花卉图案的白色短袖连衣裙,搭配棕色高跟鞋,优雅

肌肉男写真|男性荷尔蒙爆棚 腹肌写真|男士肌肉写真 练了腹肌当然要

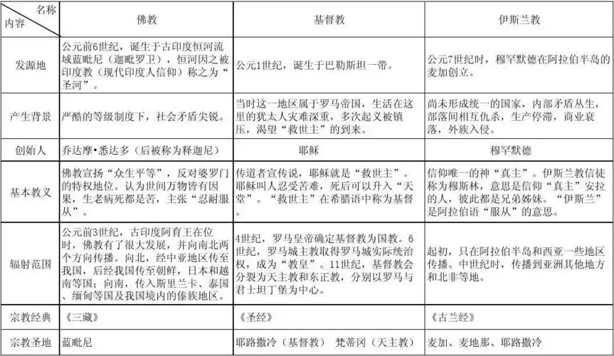
世界三大宗教对比一览表

大"疫"无情,空中课堂和4s教学一起击"疫"——第一实验小学英语"空中

动漫可爱女生头像

工作证明模板(版).doc

鲜血掠夺者古尔丹