三相异步电动机正反转点动,起动控制电路改造成西门子plc程序?

相关图片

三相异步电动机正反转启动能耗制动电路!原理和接线图!

三相异步电动机正反转控制原理图

如图所示为一三相电机正反转系统的电力回路与控制线路的原理图.

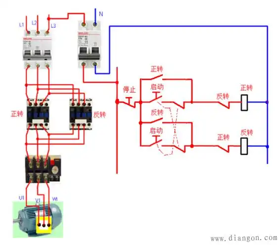
反转控制电路_三相电机正反转电路图_正反转接线图正反转电路图及原理

三相主回电路接触器正反转的问题

随机推荐

6插电式混动车的动力电池组是围绕车身结构量身定制,整个电池包外观

蔡徐坤喉结拉链好性感,坤式style太撩人,网友:想给他拉开

现实版滚蛋吧肿瘤君90后女孩亲手策划自己的葬礼

呜呜艾伦头像

气动实木雕刻打磨机,气动实木雕刻抛光机,木头雕刻打磨工具

【动漫】为什么胖胖的动画形象总让人感觉萌萌哒?

2日本人外型特点

北京地铁13号线 柳芳—东直门