脂溢性皮炎的鉴别诊断

相关图片

脂溢性皮炎一例

脂溢性皮炎如何才能治愈

脂溢性皮炎早期症状通常表现为黄红色斑,斑片或斑丘疹,表面覆油腻性

如何治疗面部脂溢性皮炎,困扰我n年了,求各位大神给我一些能彻底治疗

脂溢性皮炎

随机推荐

为什么tfboys的组合应援色是橙色个人应援色是蓝绿红呢

舒淇和刘德华同框,舒淇越来越有成熟女人的魅力,笑起来很甜美

西格办

2021牛年全新的早上好表情动画图片早上好图片动图

爱吹口琴de亓官德业

李宁运动鞋男2024春季新款男鞋减震透气幻影2官方正品实战篮球鞋

清新花朵蕾丝性感舒适低腰三角裤女士内裤

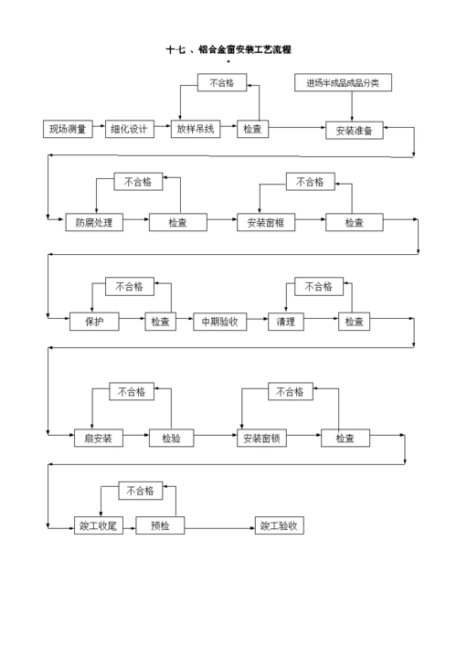
高层楼宇工程铝合金窗安装工艺流程图