自己动手丰衣足食篇一看我自己修电压力锅

相关图片

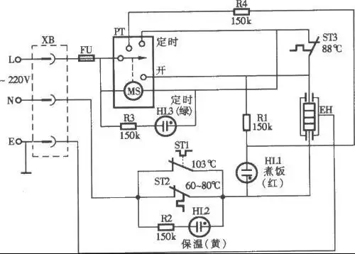
美的电压力锅型号my-cj40f底部接线的图谁有,我忘了怎么接,那位大侠能

电压力锅维修(电压力锅维修学习)

苏泊尔电压力锅使用说明书图解附苏泊尔电压力锅电路图及使用

好品质 电压力锅通用电脑板万能版主板 控制板维修板 压力锅配件

电饭锅让我姐倒进水了拆开底盖擦干了也晒了一天了虽然是多云现在插

随机推荐

胡歌寸头造型亮相,长得帅真是什么发型都好看!网友:太帅了!

男生今年试试这些流行短发,干净又利落又有型_发型_头发_造型

伤心难过的人图片 人物表情,伤心,难过

孟鹤堂许君聪秘密谋划,拍摄李雪琴"黑料"照片|网络红人_网易视频

影视剧中的搞笑穿帮镜头,皇上用现代的餐巾纸,抗战剧出现饮料

陷阱吉他谱-c调扫弦版-王北车《陷阱》六线谱2

这次,伊能静在微博上发了长文,并晒出了多张两个孩子的照片,表示有两

简笔画教程小红书q版漫画人物萌女古风简笔画q版日本女孩的简笔画法