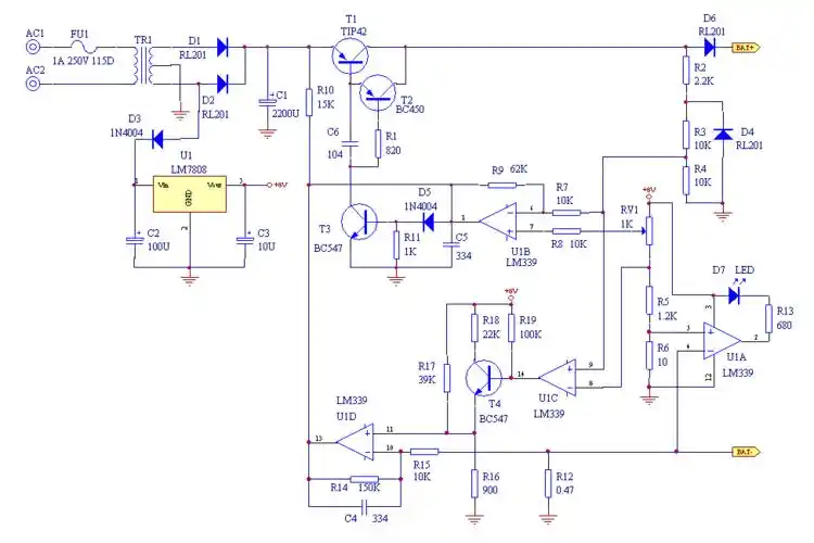
铅酸蓄电池充电器电路原理图如下

相关图片

4,几种常见电路元件的符号 电池 负极 正极 电池组 开关 电灯

1《原电池》课件1(人教版选修4)ppt

4电路 3,短路:不经过用电器而直接用导线把电源的正负极连接在一起或

电路图中电源正负极

现有一个电池组,两个小灯泡l1和l2,两个开关s1和s2,导线若干.

随机推荐

成熟温柔的女生头像唯美治愈

小电瓶车成人电动女小型可爱

小鬼王琳凯 #procreate #q版 #无偿 #致高考

硝酸咪康唑软膏的功效与作用

传说人死后魂魄会去冥府,在通往冥府的黄泉路上,有一条忘川河,河边有

你都认出来了吗?dota2英雄被外国玩家青蛙化

为什么说订婚结婚不隔年?答案可能出乎你的意料!_婚姻

让人心情舒畅心旷神怡的海边沙滩岛屿风景头像图片