展开全部 佳能6d2在6d的基础上全面升级,见两机参数对比

相关图片

佳能eos单反相机基本参数表格式对比

佳能相机不会选71新手快看这篇选佳能相机.

佳能6d2和90d哪个好?佳能6d2与90d哪个更值得买?

出售佳能6d2

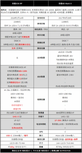
佳能eosrp与6d2的规格对比

随机推荐

周杰伦范特西卡通头像_微信头像图片大全

唯美夜晚星空头像

明星手绘

动漫gif二次元gif华丽转身gif日本动画gif

从日历上看,可以搬家的日子有搬家吉日乔迁,入宅,搬家吉日查询.

王羲之行书《怀仁集圣教序》

关晓彤和李易峰同台虽然没有互动但看得出关晓彤很尊重李易峰

吗丁啉多潘立酮混悬液_说明书_作用_价格_副作用_益丰大药房网上药店