12v充电器电路图及原理

小飞哥充电器电路图.jpg

图片尺寸1792x990

做了几个12v充满自停充电器,能手们求解

图片尺寸667x411

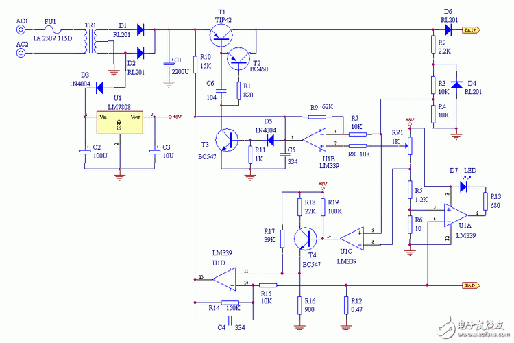
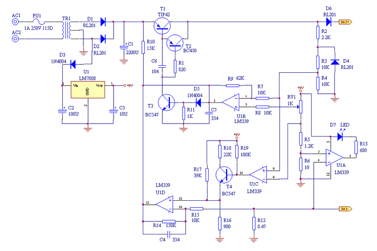
汽车12v电瓶充电器电路图

图片尺寸750x562

12v蓄电池自动充电电路

图片尺寸1152x745

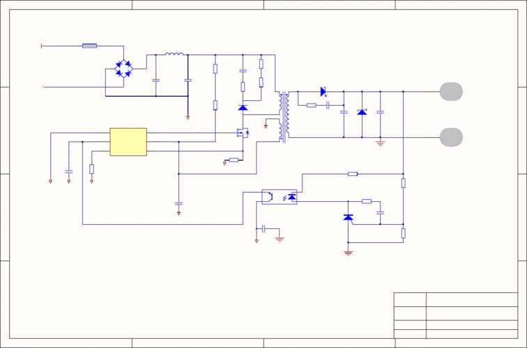
文档下载 所有分类 工程科技 电子/电路 > 电动车充电器原理图c17 103

图片尺寸1210x766

12v铅酸蓄电池充电电路图问题请各位大侠帮忙分析一下

图片尺寸2000x2000

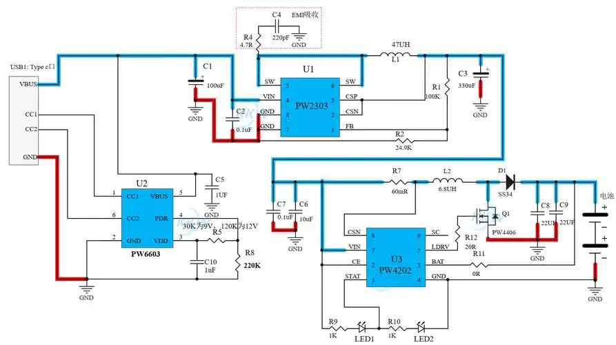
兼容pd快充5v12v高压给两节串联84v锂电池1a充电芯片电路图

图片尺寸1757x984

12v电瓶充电器电路图

图片尺寸614x497

12v充电器原理图top7有你了解的没

图片尺寸500x468

铅酸蓄电池充电器电路原理图如下

图片尺寸974x649

12v充电器原理图top7有你了解的没

图片尺寸500x251

12v可控硅蓄电池充电器电路图

图片尺寸520x420

612伏铅酸电池充电器电路图

图片尺寸1015x568

12v1a适配器原理图

图片尺寸1243x821

12v汽车电瓶充电器电路图

图片尺寸974x649

12v汽车电池充电器电路原理图

图片尺寸540x315

一颗小型5v充电器,里面电路相单简单,搞懂原理图自已可以制作

图片尺寸984x856

菜鸟求简易实用的12v汽车电瓶充电器原理图

图片尺寸974x649

12v可控电池充电器电路

图片尺寸596x540

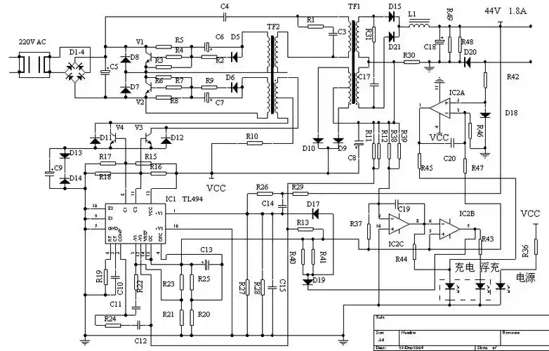
免费文档 所有分类 工程科技 电子/电路 电动车充电器原理及维修(下).

图片尺寸867x554