新科dvd影碟机说明书

pioneer dvd数码影碟机dv-6500a 使用说明书:[1]

图片尺寸875x1240

pioneer dvd数码影碟机dv-6500a 使用说明书:[1]

图片尺寸875x1240

飞利浦dvp3358k/93 dvd播放机使用说明书:[1]

图片尺寸1240x1754

pioneer xv-dv313/dv515ta家庭影院使用说明书:[1]

图片尺寸876x1237

vdr-m50en dvd格式数码摄像机使用说明书:[6]

图片尺寸904x1280

kenwood cd接收机kdc-mp6029使用说明书:[1]

图片尺寸873x1240

creative muvo 播放机说明书:[4]

图片尺寸1350x1050

pioneer dvd数码影碟机dv-6600a-g使用说明书:[1]

图片尺寸876x1237

pioneer xv-dv313/dv515ta家庭影院使用说明书:[1]

图片尺寸876x1237

pioneer dvd数码影碟机dv-6500a 使用说明书:[1]

图片尺寸875x1240

sony bdp-s765 dvd播放器使用说明书:[2]

图片尺寸798x1240

三星dvd-v7500k录像数字视盘一体机使用说明书:[1]

图片尺寸1076x1518

shinco/新科 dvd家用高清vcd光碟播放机视频usb播放evd儿童益智

图片尺寸800x800

kenwood dpx-mp6110u cd接收机使用说明书:[1]

图片尺寸1678x2382

pioneer dvd数码影碟机dv-6600a-g使用说明书:[2]

图片尺寸876x1237

pioneer dvd数码影碟机dv-6500a 使用说明书:[2]

图片尺寸875x1240

pioneer dvd数码影碟机dv-6500a 使用说明书:[1]

图片尺寸875x1240

pioneer dvd数码影碟机dv-6600a-g使用说明书:[1]

图片尺寸876x1237

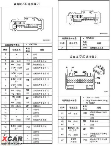
想改装个原厂的dvd

图片尺寸526x692

shinco新科dvp608高清dvd影碟机播放器vcd放碟机dvd播放机带rmvb

图片尺寸790x1375