经典3842充电器电路图

科斯达电动车充电器电路图ka384248vbatterycharger

图片尺寸938x486

用3842做了40khz的开关电源,输出5v,出来波形一段是直线,一段有纹波

图片尺寸980x770

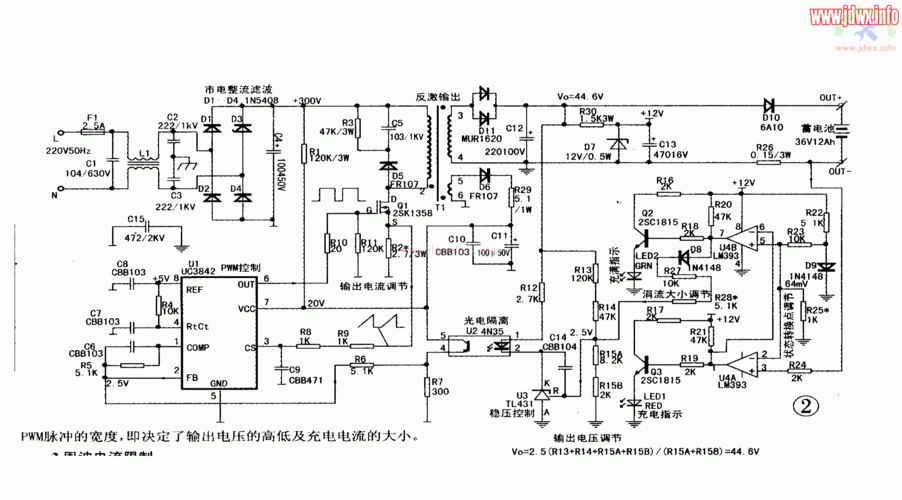
开关式大容量蓄电池充电机(uc3842芯片)-仪器仪表电路图-电子产品世界

图片尺寸591x738

自己diy蓄电池充电器重头再来

图片尺寸1556x652

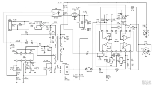
3842电源电路图

图片尺寸1387x941

tl3842和342组成的48v电动车充电器坏了,63v220的直流滤波电容爆,tl

图片尺寸894x594

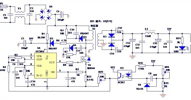
电动车充电器电路ka3842 lm358分析

图片尺寸1413x649

电动车充电器电路图4.jpg

图片尺寸867x554

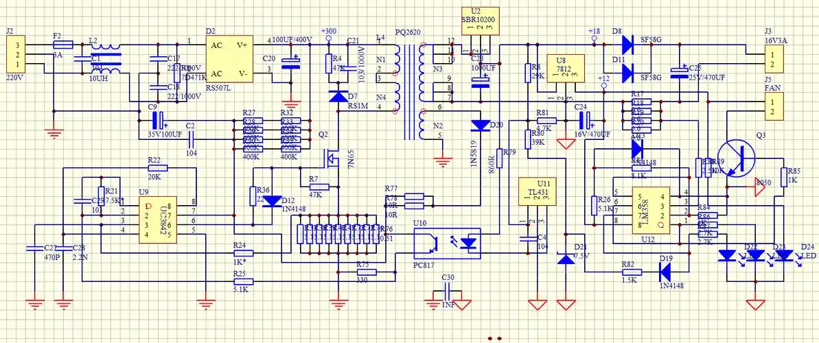
充电器输出电压正常,充电指示灯不亮风扇不转_车用电路维修_家电维修

图片尺寸1980x1097

通用电动自行车充电器电路分析及维修图文教程(3842芯片)

图片尺寸893x433

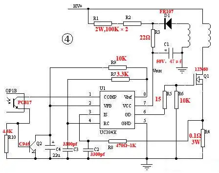
3842充电器电路图详解

图片尺寸1084x494

3842电源电路图

图片尺寸1588x824

荣事达电动车充电器(ftc-4801)无输出

图片尺寸448x354

3842电源电路图

图片尺寸1252x597

3842电路图

图片尺寸795x417

电动车充电器原理图(uc3842 lm324 tl431)

图片尺寸2680x1524

电动车自行车充电器电路图

图片尺寸2890x1210

用3842做的12v充电器转灯电路

图片尺寸1980x1097

ka3842组成的电动车充电器电路图

图片尺寸1754x641

3842充电器电路图(36v).gif

图片尺寸1306x715