流程图软件

立项开发应用软件管理程序流程图

图片尺寸691x1068

软件开发流程图

图片尺寸1810x1832

drawio我常用的一款开源流程图软件强烈推荐

图片尺寸1165x692

支路控制器电路软件流程图

图片尺寸640x525

软件开发流程图怎么画?新手必备步骤指南

图片尺寸1037x731

安全监控台软件流程图 fig.

图片尺寸1890x1799

雨滴模块软件流程图

图片尺寸522x530

软件开发流程图 软件开发数据流程图 - 百科叔叔

图片尺寸1495x1011

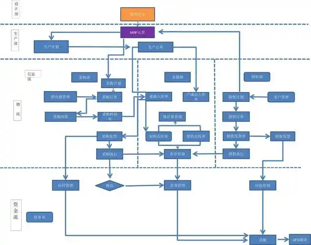
金蝶财务软件业务流程图

图片尺寸1326x1046

软件流程图

图片尺寸1046x990

软件流程图

图片尺寸662x947

流程图2.png

图片尺寸5888x5000

软件设计流程图

图片尺寸633x1076

软件流程图及功能节点图

图片尺寸1060x678

软件开发流程图

图片尺寸800x1132

一张图了解软件测试流程图

图片尺寸1080x540

软件测试流程

图片尺寸918x1382

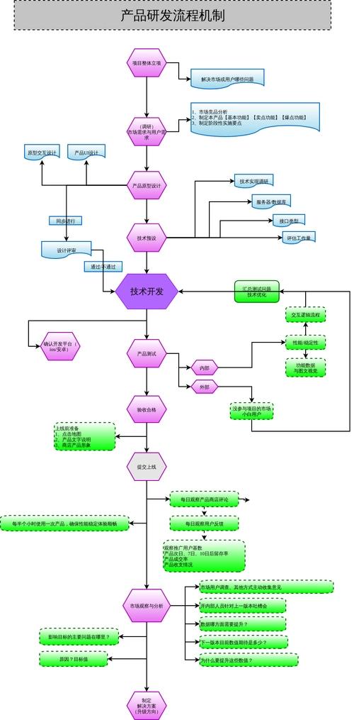
软件开发研发流程图软件开发流程 {通过/不通过,影响目标的主要问题在

图片尺寸893x1813

app软件流程图

图片尺寸920x1301

app软件流程图

图片尺寸920x1301