各种电饭锅底部接线图

苏泊尔电饭煲锅盖热电阻怎么接线

图片尺寸2560x1920

奥克斯电饭锅大容量10人商用食堂酒店饭店专用8l升老式超大电饭煲8l白

图片尺寸790x1215

电饭锅有根线不知道接哪,求大神指教,在线等

图片尺寸540x960

多功能带液晶显示半球电压力锅_接线图分享

图片尺寸500x375

三角牌电饭锅煲电路图

图片尺寸555x500

电饭锅保险丝在哪里 电饭煲不要保险管行吗?

图片尺寸1080x810

电饭锅让我姐倒进水了拆开底盖擦干了也晒了一天了虽然是多云现在插

图片尺寸500x358

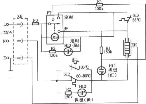
电饭锅电路图电饭锅原理图详解电饭锅维修普通电饭锅接线实物图

图片尺寸600x391

容声cfxb5090da型多用电饭锅电路图

图片尺寸792x662

红三角大容量商用电饭锅正品大号8-42l升食堂电饭煲多人饭店特价

图片尺寸750x950

浩特牌自动电饭锅实绘电路与原理简析

图片尺寸1199x826

三角,远凌,佥字版单双灯电饭锅电路图cfxb型

图片尺寸529x440

时光旧巷大容量电饭煲食堂商用8l10l13l18l42l酒店电饭锅1520人18l

图片尺寸750x421

三角牌电饭锅煲电路图

图片尺寸529x440

电饭煲的结构特点和基本原理

图片尺寸652x269

电饭锅原理与维修1

图片尺寸1080x810

三角牌电饭锅煲电路图

图片尺寸529x440

三角版cfxb15-35b电饭锅电路图

图片尺寸555x500

什么原因?

图片尺寸984x1312

九阳同款大型电饭锅大容量商用食堂电饭煲多功能家用6升18l超大号10人

图片尺寸750x1024