地中海气候

地中海气候特征及分布规律主要成因常见考点值得收藏

图片尺寸705x553

地中海气候的分布

图片尺寸1038x702

地中海气候

图片尺寸640x412

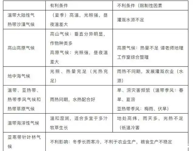
地中海气候 温带海洋性气候

图片尺寸1080x810

为什么地中海东部的部分地区,会出现类似"蜂巢"的传统房屋?

图片尺寸1000x733

欧洲地中海气候范围

图片尺寸662x450

一党员一微课丨地中海气候的风情

图片尺寸634x474

地中海气候ppt

图片尺寸1080x810

浅谈各类图表中地中海气候的判读

图片尺寸671x541

变式图——判读气候类型 冬 季 地中海气候 冬季多雨 南半球

图片尺寸1080x810

地中海气候区的雨季通常在什么时候?优质

图片尺寸636x458

地中海气候

图片尺寸1195x596

高中地理 有关能源工业 地中海气候

图片尺寸795x324

地中海气候的成因

图片尺寸3021x2751

地中海地区地中海气候显著的原因

图片尺寸667x450

地中海气候分布图

图片尺寸928x620

六大洲都有分布的地中海气候,成世界上分布最为广泛的气候类型

图片尺寸640x404

地中海气候特点

图片尺寸920x576

热带雨林气候,热带草原气候,热带沙漠气候;②两种亚热带:地中海气候

图片尺寸1280x928

高中地理知识讲解地中海气候水循环雨热不同期

图片尺寸2000x1500