无刷直流电机原理图

直流无刷电机原理

图片尺寸720x480

mos管在电动自行车无刷直流电机控制器中的应用

图片尺寸1913x1224

一种直流无刷电机驱动电路的设计与优化[1]

图片尺寸1919x1182

一种无刷直流电机的控制系统及控制方法技术方案

图片尺寸1000x562

一种无位置传感器无刷直流电机静止状态下转子位置检测系统及方法

图片尺寸1568x683

无刷直流电机的驱动方式

图片尺寸652x439

一种单霍尔位置传感器的无刷直流电机及控制方法与流程

图片尺寸1000x518

无刷直流电机的驱动原理

图片尺寸558x284

图1三相无刷直流电机工作原理 invertermotor

图片尺寸1281x638

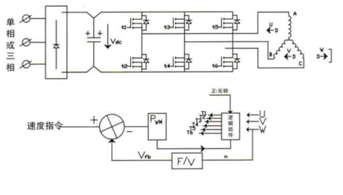
直流无刷电机该的控制方法

图片尺寸1080x630

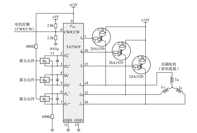
详解三相直流无刷电机驱动器硬件原理图

图片尺寸582x315

无刷直流电机工作原理模型(博雅 diy)

图片尺寸1080x810

无刷直流电机控制系统的构成

图片尺寸1153x470

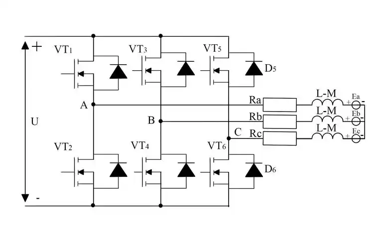
【无刷直流电机驱动主电路】

图片尺寸2000x1373

直流无刷电机的控制电路

图片尺寸2389x1094

无刷直流电机的工作原理

图片尺寸521x297

基于avr单片机的直流无刷电机智能控制系统设计

图片尺寸982x1204

无刷直流电机构成及工作原理详解

图片尺寸700x370

电动车直流无刷电机的原理与控制

图片尺寸650x395

1 永磁无刷直流电机

图片尺寸1099x574