电动车控制器原理

三合一电动车控制器

图片尺寸1000x769

无刷电动车控制器接线说明

图片尺寸590x499

增程式电动车核心部件增程器包含"内燃机 发电机"两个传统部件,其输出

图片尺寸1080x736

电动车无刷控制器基本原理

图片尺寸1080x810

电动车控制器电路图(64张图)——电动车系列之三

图片尺寸1778x997

应用于低速电动车的集成电池管理系统功能的整车控制器

图片尺寸1894x1220

智能无刷电动车控制器接线图.doc

图片尺寸800x1132

一例电动车整车电路的原理图 电动车控制器的实物接线图

图片尺寸543x407

无刷电动车控制器接线说明

图片尺寸800x1210

电动车控制器原理图

图片尺寸778x503

36v电动车控制器电路

图片尺寸842x1110

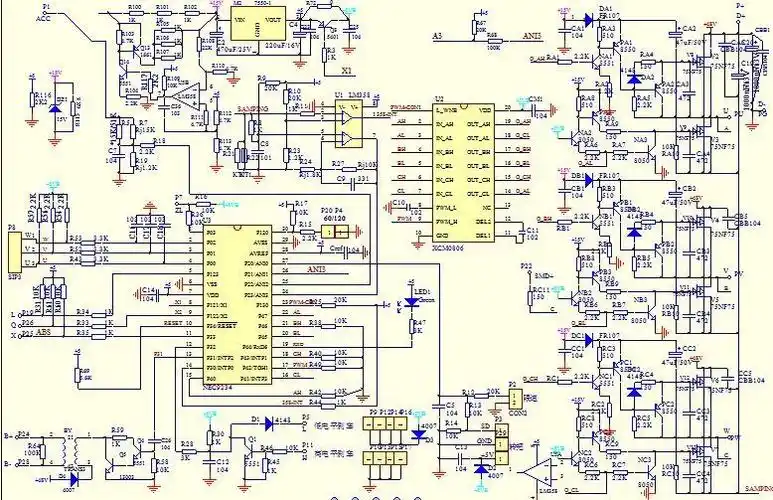
三模正弦波矢量无刷电机智能电动车控制器48v60v72v84v96二轮通用

图片尺寸790x1053

电动车控制器原理图

图片尺寸700x518

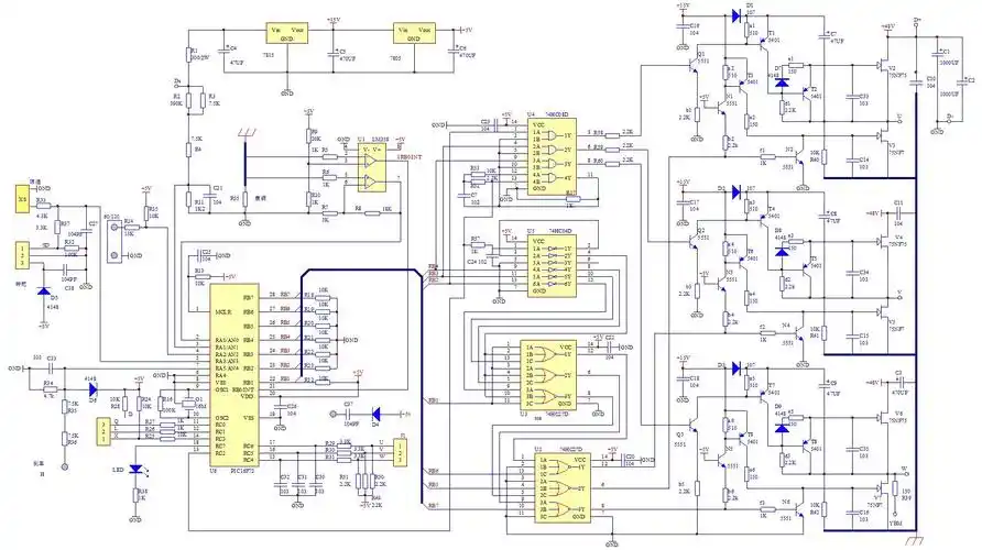
a3大小的电动车控制器原理图 pic16f72单片机控制 48v电源 无刷电动机

图片尺寸2901x2048

一种混合动力电动车用开关磁阻电机控制器及其控制方法

图片尺寸1902x1145

电动车控制器,电机接线图一共9张图. - 抖音

图片尺寸1080x2340

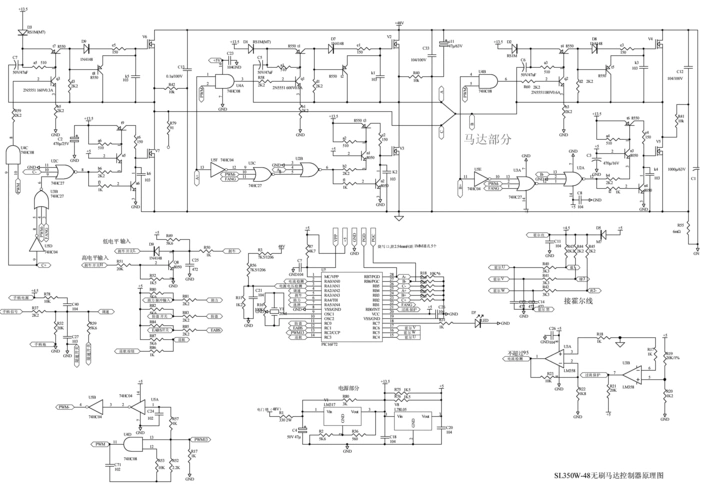
高标电动车控制器原理

图片尺寸572x417

流行的电动车控制器图纸

图片尺寸3565x2355

电动车控制器接线原理图

图片尺寸920x1242

电动车控制器图

图片尺寸800x1210