华为路由器说明书图解

华为路由器说明书-华为ws832使用说明书pdf格式【用户指南】-东坡下载

图片尺寸553x770

轻众测华为路由ws5200增强版

图片尺寸640x913

华为企业级无线ap吸顶千兆poedc供电5g全屋wifi分布式mesh组网路由器

图片尺寸756x1157

【】华为ws832 无线路由器wifi穿墙王信号放大器双频智能光纤5g路由器

图片尺寸696x597

华为hg532e无线路由器使用说明书

图片尺寸873x550

华为路由器cr2p2ebasa10 千兆万兆路由器

图片尺寸590x571

华为路由a1好用吗华为路由器a1畅享版全面评测图解

图片尺寸800x533

华为ws318无线路由器使用说明书

图片尺寸600x491

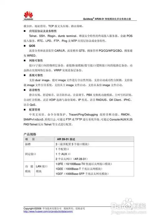
华为quidway ar28-31智能模块化多业务路由器说明书

图片尺寸904x1280

华为ws322 300m迷你无线路由器用户指南:[1]

图片尺寸1475x2087

智能设备华为b315s936联通电信4g无线路由器2通插卡wifi转有线宽带千g

图片尺寸790x1082

华为ws318无线路由器使用说明书

图片尺寸600x542

华为路由器说明书-华为荣耀路由器用户手册pdf下载 - 未来软件园

图片尺寸542x900

华为h6子母路由器好不好用来看看深化介绍

图片尺寸1080x1439

华为荣耀路由尊享版1200mbps大户型穿墙海思双核1ghz处理器80211ac

图片尺寸750x633

华为ws5200路由器四核版怎么样华为ws5200路由器点评分析

图片尺寸640x480

华为ws318无线路由器使用说明书

图片尺寸600x579

华新4g路由插卡上网通无线路由器wifi转有线宽带b311b-853 华为b311b

图片尺寸790x1316

华为荣耀路由pro开箱 简单评测

图片尺寸600x600

华为路由器说明书

图片尺寸1080x1439