苏泊尔电饭煲接线图解

浩特牌自动电饭锅实绘电路与原理简析

图片尺寸1306x724

奔腾电饭煲只加热不保温是咋回事?什么原因?

图片尺寸984x1312

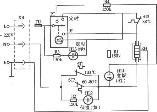
半球机械电饭锅原理图

图片尺寸411x282

容声单双灯保温式电饭锅电路图cfxb

图片尺寸478x285

电饭锅用煮粥模式煮过久后 家里漏电开关跳了 电路

图片尺寸598x568

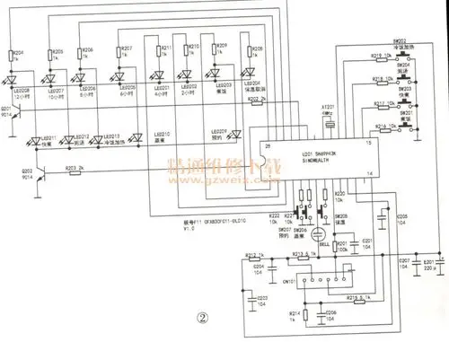
苏泊尔cfxb30fd1160智能电饭煲原理与维修

图片尺寸1376x1049

电饭锅电路图纸15美的

图片尺寸596x333

为什么电饭煲一接通电源,没按煮饭是保温状态呢,按照电路图上的话

图片尺寸637x370

三角牌电饭锅煲电路图

图片尺寸537x291

浩特牌自动电饭锅实绘电路与原理简析

图片尺寸1199x826

转载:电机连接,实物器件接线方法(希望对新手有帮助)

图片尺寸720x540

电饭锅让我姐倒进水了拆开底盖擦干了也晒了一天了

图片尺寸500x358

美篇

图片尺寸800x800

爱华cfxb型双指示灯保温式自动电饭锅电路图

图片尺寸663x439

【图】容声cfxb50-90da电饭锅电路设计其它电路图_接线图分享

图片尺寸642x412

红三角大容量商用电饭锅正品大号8-42l升食堂电饭煲多人饭店特价

图片尺寸750x950

我的电饭锅啊,那位神仙能救你啊?

图片尺寸752x557

苏泊尔智能电饭煲主板的接线图

图片尺寸432x291

一路向北

图片尺寸550x550

苏泊尔电饭煲电路图或者线路连接的照片

图片尺寸737x514