充电手电筒电路图讲解

超高亮度led手电筒电路图led torch

图片尺寸417x215

单管升压led手电筒电路

图片尺寸390x196

led手电筒电路问题

图片尺寸823x317

由max757制作的15v微型led手电筒原理

图片尺寸500x253

led充电手电筒的改造方法-其他光电实用电路图-电子产品世界

图片尺寸688x250

led手电筒充电电路.jpg

图片尺寸1141x480

世界上最简单,超低成本led调光手电筒方案电路

图片尺寸1175x872

1 手电筒的结构与电路图

图片尺寸589x561

请画出4-11中手电筒的电路图

图片尺寸450x337

强光led手电筒电路

图片尺寸341x264

led手电筒电路图展示强光手电筒电路图及工作原理详解

图片尺寸600x274

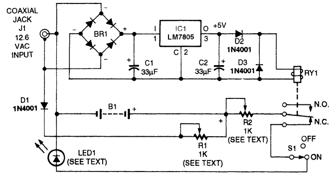
强光手电充电器原理图,电路板图,实物图

图片尺寸944x544

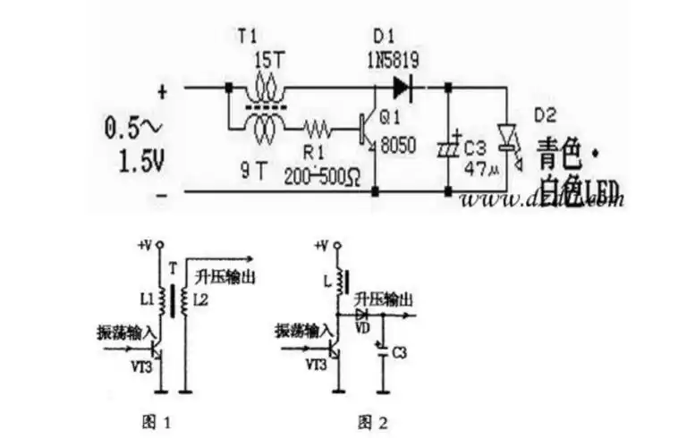
自制led手电筒简单led手电筒电路图

图片尺寸758x490

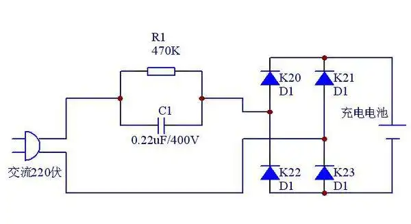
led充电手电筒充电原理

图片尺寸600x328

5v电池的袖珍型led手电筒电路图

图片尺寸586x537

18650强光手电充电器电路图

图片尺寸1307x718

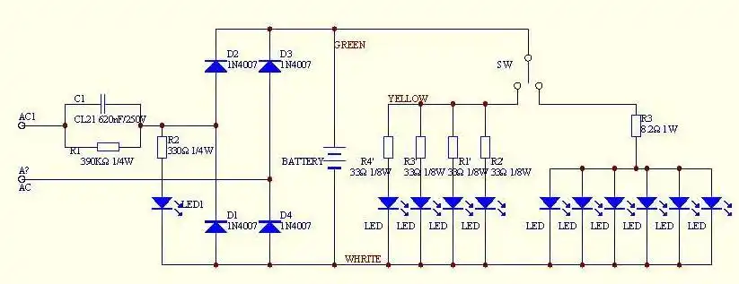
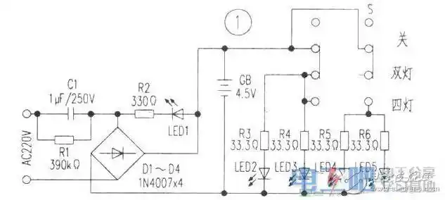
常用led充电式手电筒,应急灯电路图

图片尺寸559x309

led充电手电筒电路

图片尺寸668x358

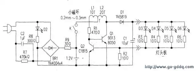
led强光手电筒电路图

图片尺寸611x371

充电led手电筒电路图

图片尺寸633x284