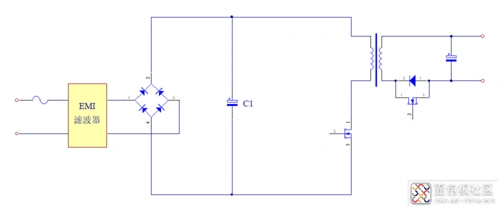
小米手机充电器电路图

5v1a充电器芯片方产品特性以及它的优势的介绍

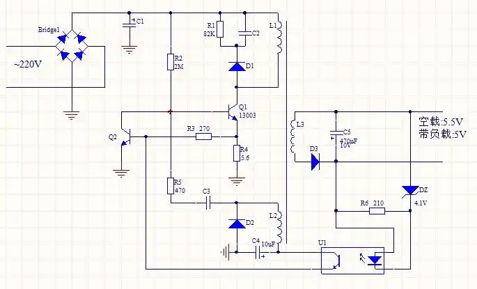
图片尺寸691x374

手机充电器电路图

图片尺寸1184x732

求手机充电器电路工作原理?谢谢

图片尺寸591x364

万能手机充电器电路图

图片尺寸2881x1503

请电子发烧友帮忙分析一个手机充电器的原理图,小弟感激不尽

图片尺寸1583x797

手机充电器原理图

图片尺寸958x610

手机充电器的两种电源电路

图片尺寸1000x418

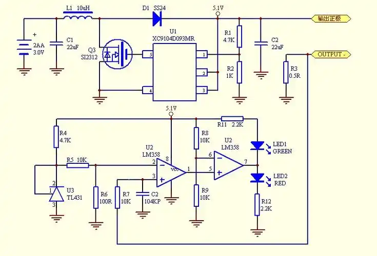
5v手机充电器原理图(三款充电器电路原理图详细)

图片尺寸655x409

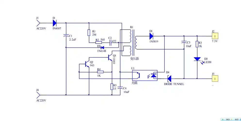
手机充电器常用的几款电路原理图

图片尺寸1938x977

手机充电器电路原理图

图片尺寸1441x1029

我想做一个手机充电器.谁给我一个电路图呀.

图片尺寸788x536

5vusb充电器电路图

图片尺寸598x335

小米充电嚣mdy-08-es qc3.0快充最新电路方案

图片尺寸1374x697

手机充电器电路图分析

图片尺寸1153x763

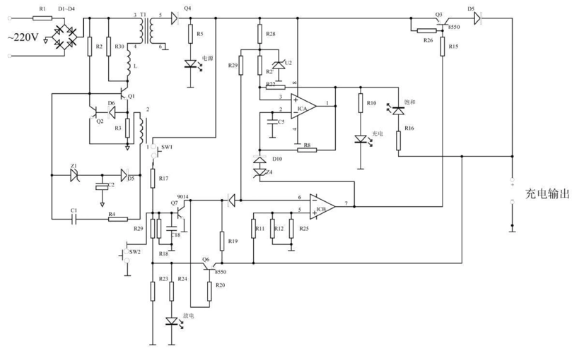
手机自动充电器电路图

图片尺寸685x415

手机充电器常用的几款电路原理图

图片尺寸920x651

常见手机充电器电路图1.doc

图片尺寸792x1120

常见手机充电器电路图1.doc

图片尺寸792x1120

一颗小型5v充电器,里面电路相单简单,搞懂原理图自已可以制作

图片尺寸984x856

手机充电器电路图

图片尺寸1759x1217