透水砖路面做法

广场人行道停车场透水砖铺装方案大全

图片尺寸488x565

仿石透水砖

图片尺寸1080x1440

透水砖施工工艺_透水砖铺装_透水砖铺法 - 天津欧贝姆建材有限公司

图片尺寸800x439

广场人行道停车场透水砖铺装方案大全

图片尺寸579x625

透水砖施工工艺

图片尺寸920x1302

透水砖及透水混凝土路面施工工艺

图片尺寸920x1302

典型的透水砖有组织排水结构

图片尺寸450x264

透水沥青路面和透水砖路面应该套什么清单定额呢?

图片尺寸1184x564

生态透水砖捷恩生态环保透水砖铺装示意图

图片尺寸350x350

透水砖及透水混凝土路面施工工艺

图片尺寸920x1302

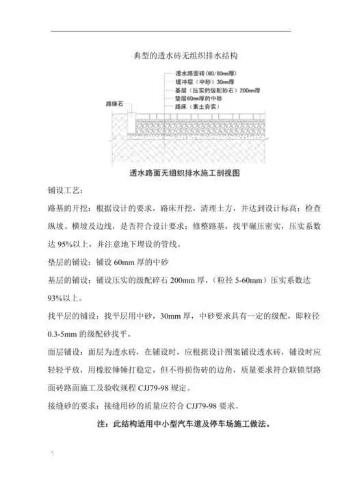
我们分别讲下汽车道路路面 透水砖铺设工艺和流程

图片尺寸500x294

透水砖每平多少钱:探讨绿色建筑材料的价值.

图片尺寸3024x2268

透水砖路面构造

图片尺寸372x372

透水砖做法详图.jpg

图片尺寸760x608

不同清理方式对北京市透水砖铺装渗透率衰减过程影响

图片尺寸1575x758

透水砖施工工艺

图片尺寸920x1302

透水砖的铺法,打造海绵城市.#透水砖 - 抖音

图片尺寸1220x2712

透水混凝土路面施工机械材料可包可工南宁.#透水混凝土 #透水 - 抖音

图片尺寸1440x2860

透水铺装的兴起

图片尺寸640x420

景观材料详解——铺地砖系列篇一(透水砖)

图片尺寸1080x964