60v电池充电器电路图

市场上最常用的两款电动车充电器电路原理及维修 (2)

图片尺寸920x1302

uc3842b电动车充电器电路图

图片尺寸1754x641

能够实现蓄电池充满或充电器空载时自动断电,电路结构简单,易于硬件

图片尺寸1000x832

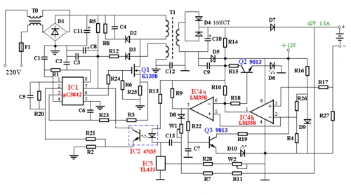
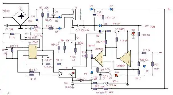
分享雅迪电动车60v充电器电路图,超详细分析工作原理

图片尺寸375x275

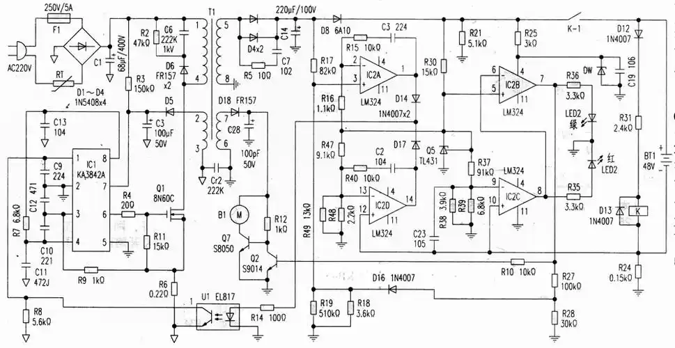
收集电动车充电器电路图30张,以备不时之需

图片尺寸2324x1805

权威电动车充电器电路图

图片尺寸1289x705

电动车充电器电路原理图

图片尺寸1323x1641

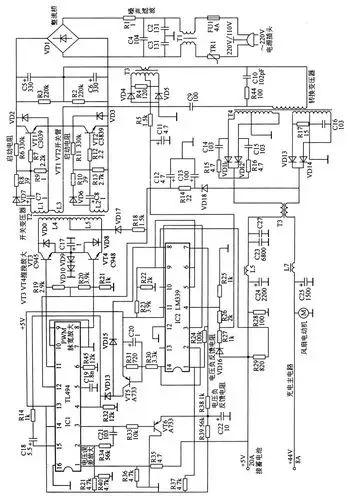
60v电动车充电器维修经验总结本人亲自实践电源维修有危险动手需谨慎

图片尺寸1566x1008

科斯达电动自行车充电器简介与检修实例

图片尺寸1000x516

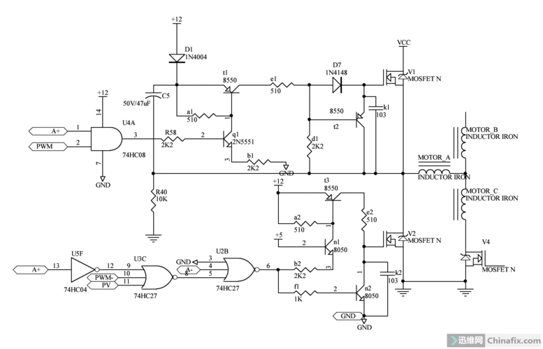
看懂电路图 uc3843开关电源 控制器说明书 铅酸蓄电池充电器 电动车

图片尺寸1051x605

电动车 充电器电路图

图片尺寸1505x889

分享雅迪电动车60v充电器电路图,超详细分析工作原理 - 电源/充电器

图片尺寸457x238

电路图(高标牌)雅迪的此款充电器是高标针对电动自行车铅酸电池包开发

图片尺寸893x321

电动车充电器电路图全集

图片尺寸920x1302

由基于555小时的集成电路制作的锂离子电池充电器具备恒流充电/恒压

图片尺寸500x353

电动车充电器电路图

图片尺寸1928x964

电动自行车充电器电路原理图60v60v电动自行车充电器电路图

图片尺寸1024x641

电动自行车充电器电路原理图60v60v电动自行车充电器电路图

图片尺寸1000x1427

电路图(高标牌)雅迪的此款充电器是高标针对电动自行车铅酸电池包开发

图片尺寸818x455

60v20安电动车充电器原理图(42v电动车充电器工作原理)(1)

图片尺寸640x352