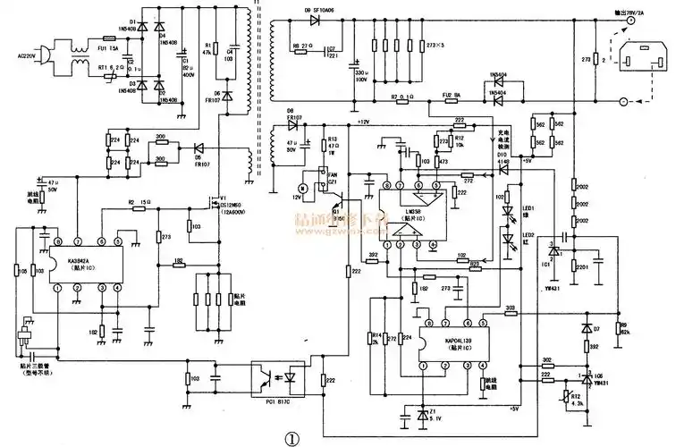
电动车60v充电器原理图

60v充电器详细电路图充电器电路图

图片尺寸500x353

收集电动车充电器电路图30张,以备不时之需

图片尺寸2307x1847

收集电动车充电器电路图30张,以备不时之需

图片尺寸2958x2226

收集电动车充电器电路图30张,以备不时之需

图片尺寸2171x1663

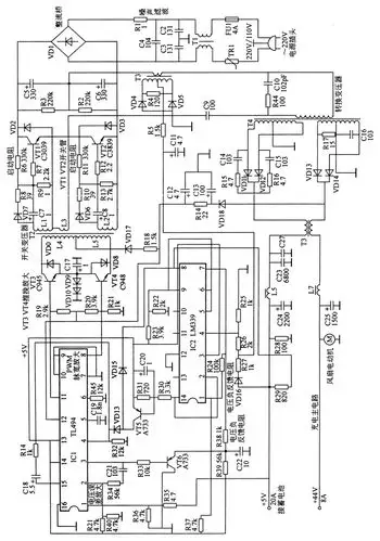
科斯达电动自行车充电器简介与检修实例

图片尺寸1000x516

电动车充电器电路图

图片尺寸794x638

电动自行车充电器电路原理图60v60v电动自行车充电器电路图

图片尺寸1024x641

【电动车充电器电路图】电动自行车充电器电路图及工作原理

图片尺寸600x313

收集电动车充电器电路图30张,以备不时之需

图片尺寸2236x1729

电动车充电器电路图

图片尺寸1928x964

给大家讲讲一款典型电动车充电器原理图的原理

图片尺寸2039x745

权威电动车充电器电路图

图片尺寸1289x705

电瓶车充电器工作原理

图片尺寸956x608

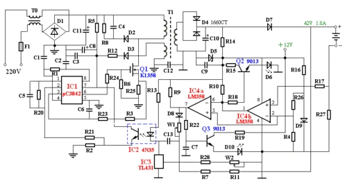
最新雅迪电动车充电器电路图(高标牌)

图片尺寸893x321

电动车充电器电路原理图

图片尺寸1323x1641

电动自行车充电器电路原理图60v60v电动自行车充电器电路图

图片尺寸1000x1427

雅迪电动车充电器电路图(高标牌)

图片尺寸818x455

雅迪64v电动车充电器检修

图片尺寸2534x1656

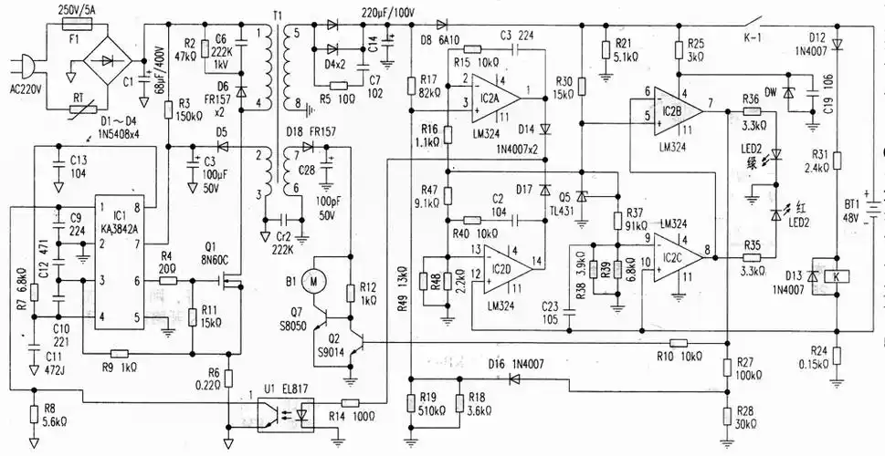
电动车充电器电路图全集

图片尺寸920x1302

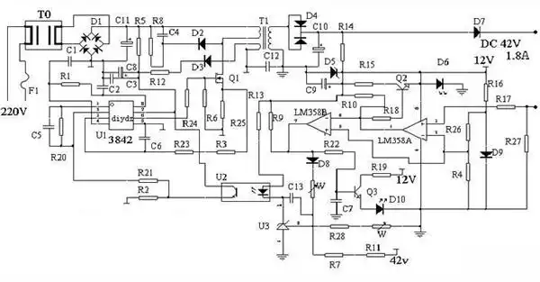
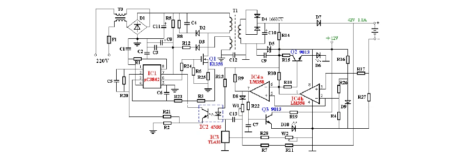
60v20安电动车充电器原理图(42v电动车充电器工作原理)(1)

图片尺寸640x352