流程图怎么画

软件开发流程图怎么画?新手必备步骤指南

图片尺寸1037x731

管理业务流程图怎么画(业务流程图设计流程)

图片尺寸924x834

公司业务流程图怎么画?三分钟教你简单梳理业务流程

图片尺寸750x407

数据流程图怎么画?借助数据流程图模板简单制作

图片尺寸750x541

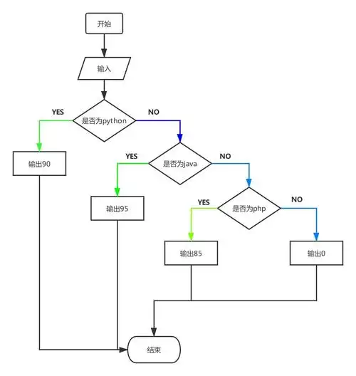
程序设计流程图怎么画,这些需要掌握的绘制技巧

图片尺寸750x443

淘宝购物流程图怎么画?帮助小白学习流程图制作

图片尺寸750x833

功能流程图怎么画教你五步简单制作

图片尺寸750x393

怎么画流程图ppt和手机怎么画

图片尺寸1171x742

功能流程图怎么画教你五步简单制作

图片尺寸750x513

1,程序流程图

图片尺寸843x846

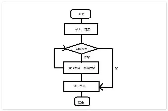
循环程序流程图怎么画梳理三种常见循环语句

图片尺寸750x441

wps文档怎么画流程图

图片尺寸640x623

手把手教你画活动图再无难搞的流程分析

图片尺寸1894x1394

跨职能流程图怎么画优秀的流程图应该这样画

图片尺寸6250x4419

这个代码的流程图怎么画 急求

图片尺寸773x1142

手把手教你怎么画流程图.#干货分享 #博思 - 抖音

图片尺寸1440x1920

算法流程图怎么画?模板分享

图片尺寸1267x1718

程序流程图怎么画

图片尺寸680x450

第3节,高效学习方法之画流程图 | 酷python

图片尺寸1352x1428

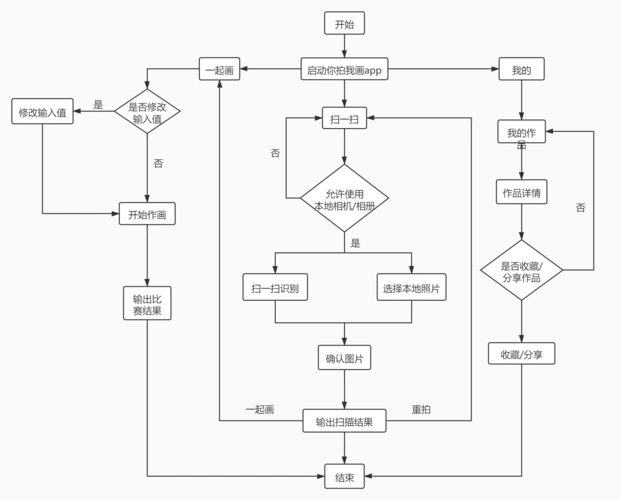
用户使用流程图

图片尺寸1964x1581