部分锂电充电器原理图

相关图片

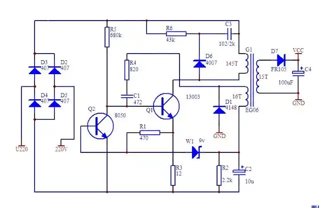
36v充电器电路图

12v锂电池充电器电路图

新颖而简单的锂电池充电器

手机锂离子电池充电器电路图

1 方案一一款极简单的锂电池充电器 该装置的电路工作原理如图2-1所示

随机推荐

绘画,板绘,漫画,人体结构,人体女性姿势

听《简单爱》《甜甜的》时,你是不是也曾幻想过和心动的ta一起骑单车

十二星座

书生

头像|孙艺珍 图源ins.侵删

黄晓明angelababy儿子小海绵的真名叫什么 黄晓明baby结婚两周年小.

让我们一起感受中国四大名楼的魅力,感受中国古建筑之美! #风 - 抖音

[分享]就一个停车位,人家都绞尽脑汁做创意精