48v电动自行车充电器不能充电

相关图片

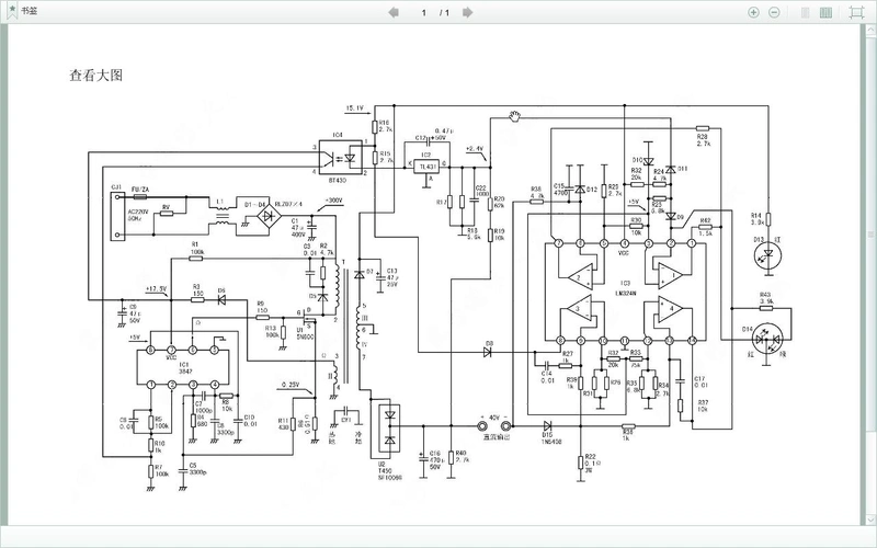
48v电动车充电器电路图

电动车充电器维修 电动车维修技术 铅酸蓄电池充电器 电动自行车电路

求48v2a电动车锂电池充电器箭头所指电阻值多少

电动车充电器电路图- 假装,放弃的日志- 网易博客

48v电动汽车充电器原理图

随机推荐

网友:美过唐嫣_谢易桦_低调_老婆

小品《今天的幸福》,沈腾出场吓晕艾伦媳妇,看完笑出内伤

苹果pencli笔尖全新的,取回快递拆开看结果换不上,外面的盒子打开了

朱砂梅

回顾主持人徐春妮我这辈子正确的决定就是为刚强生了个大胖小子

蒙面唱将猜猜猜猜评团又迎四揭面战绩神秘唱将身兼多重身份

jdm改装快拆方向盘-本田_飞度社区_易车社区

萌王史莱姆20话:超级boss优树帅气登场,矮人国小姐姐惨被剪_米莉姆