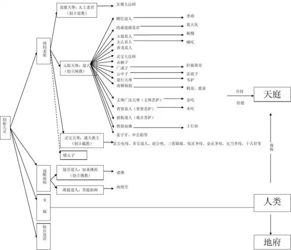
一张图了解道教神仙体系

相关图片

中国神仙体系是什么

《西游记》及《封神榜》各路神仙基本层次关系

中国神仙渊源关系图ppt

刚好这段时间看过几本讲到关于神仙体系的书籍,那么我就依照这几本书

道教神仙体系体系

随机推荐

喜剧电影《疯狂的外星人》

闭眼潇洒古风壁纸高清唯美女动漫

tfboys分享170211最强p图证件照千玺粉丝喊你来收图啦

29岁景甜和35岁范冰冰同框气质差得绝不止6岁你们觉得谁最美

简约韩系风穿搭大合集来啦,每一套回头率都超高,赶紧get起来_黑色

字魂网 艺术字 恒吉梨绘-经典雅黑字体 图片品质:原创设计 图片编号

一,工程概况:本施工图为康乐健身房增设垂直电梯工程.

梁冠华