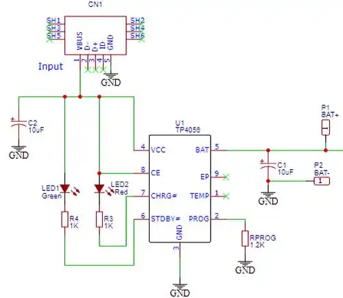
锂电池充电器电路

相关图片

求48v2a电动车锂电池充电器箭头所指电阻值多少

简单的锂电池充电器电路原理

联想电源适配器改21v锂电充电器

简单实用的锂电池充电器电路

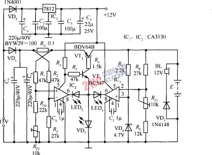
6v手电钻锂电池充电器电路图

随机推荐

不伤眼的情侣聊天背景图|08finerworld

蒋依依多高个人资料简介 蒋依依经历及写真图片

> 【苏宁生鲜】海南小台农芒果500g新鲜水果商品评价 > 烂的!

1720)斯迪克雷(william stukeley,1687-1765)是牛顿在皇家学会的年轻

在电影和美剧里,我们看到的fbi特工的日常是这样的: 帅气地亮出证件

埃博拉病毒又诡异出现!1100万人爆发饥荒:非洲,已如人间地狱

纽扣尺寸形状颜色花色价格(元)库存进货数量0粒|0元立即订购加入进货

静谧清新森林风景图片高清电脑壁纸