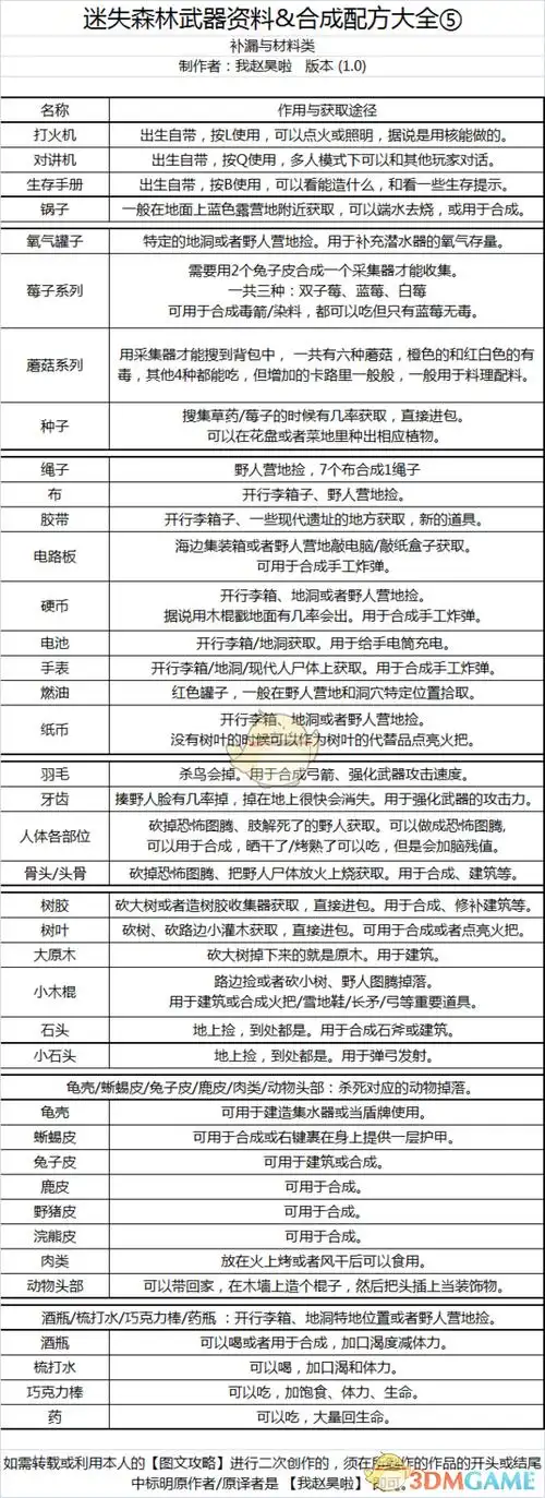
《迷失森林(阴森)》所有生存用品 合成表!

相关图片

森林最新合成表大全 - 百度文库

《迷失森林(阴森)》所有生存用品 合成表!

森林武器合成表_森林武器升级资料及合成配方大全

fargos soul mod合成表-soul of terraria部分

《迷失森林(阴森)》所有生存用品 合成表!

随机推荐

分享图片#情侣头像

十二星座图案大全,十二星座图标对应符号(仙气十二星座头像)

纯黑图片,一张纯黑的图片,黑色全屏图片

少女心粉紫色天空风景桌面壁纸高清大图预览1920x1200_风景壁纸下载

80后的床前贴满了她的海报_玉女_香港_梦中情人

女孩喝水简笔画图片

中国传统色彩绿色系列颜色via优秀网页设计

2020年夏季发型推荐这几款初恋感超强的短发直男都没办法逃过它的魅力