收集电动车充电器电路图30张,以备不时之需

相关图片

收集电动车充电器电路图30张,以备不时之需

电动车充电器电路图

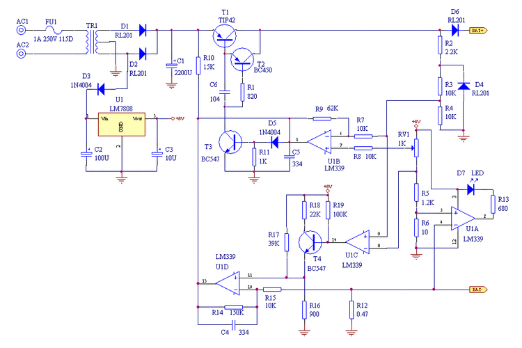
铅酸蓄电池充电器电路原理图如下

电瓶车充电器电路.jpg

电动车 充电器电路图

随机推荐

刘德华

12款男生后脑勺发型留了好帅

八十年代女影星们,很美很健康 - wangyixuxiaodong - wangyixuxiao

简诗棋把废口罩简单的加工,做成了一条漂亮的领带,很别致呢.

长腿丝袜美女性感韩女团exid成员桌面壁纸

奇妙的朋友—黄轩

聚水即聚财,室内水景赏析——梵居装修设计网,免费装修设计

ralphlauren男装2021年夏季棉质网眼布polo衫rl13690男士短polo【正品