8205a锂电池保护板电路原理图

相关图片

8205a6也是同样.8205a8可2个并联再于dw01b组成锂电池保护电路.

动力型锂电池保护板 - lizonghua53 - 亲爱的博友,这里有你喜欢的,有

笔记本电池电路及保护电路的作用

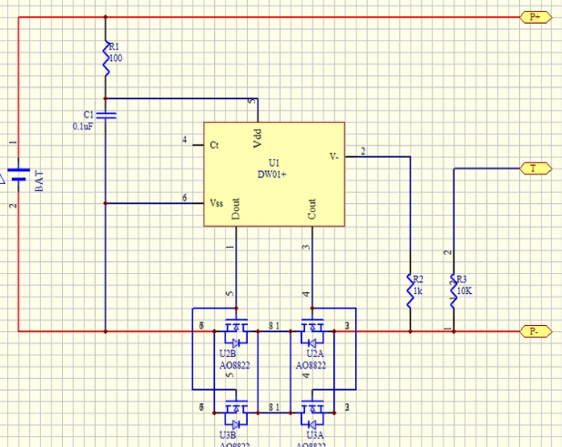
8205s芯片做锂电池保护板的原理图

简述锂离子电池保护板的原理

随机推荐

肖战顺毛白背心

80平米小户型平面图

古风美男 〕 作者 叽叽叽叽子 - 堆糖,美图壁纸兴趣社区

枪毙死刑犯现场照揭秘中国死刑执行全过程组图

迈鱼进击的巨人自由之翼披风调查兵团自由之翼艾伦兵长披风斗 艾伦

钱塘佳人夏女士旗袍短款显瘦复古桑蚕丝单层真丝文艺红旗袍连衣裙

明天会更好简谱

《新还珠格格》的演员表?这部剧总共有几集?