锂电池保护板的工作原理解析!

相关图片

动力型锂电池保护板 - lizonghua53 - 亲爱的博友,这里有你喜欢的,有

锂电池保护板设计

笔记本电池电路及保护电路的作用

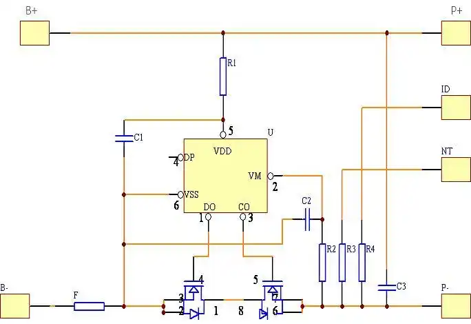
8205a锂电池保护板电路原理图

简述锂离子电池保护板的原理

随机推荐

等你_歌谱简谱_哆来咪123曲谱网

【超轻粘土手工作品成品海底世界】黏土浮雕画彩泥太空泥来图定制

河南省实验中学2022年中招面向全省招生简章

说说女生脚大是一种怎样的体验

在舞台上的演员插画-正版商用图片1f9n4u-摄图新视界

京剧大师梅葆玖遗体告别仪式在北京八宝山举行组图4

赖冠霖 朴志训 cr.logo

胡地是超能力属性的神奇宝贝,因为脑细胞会不断分裂,并且其数量至死都