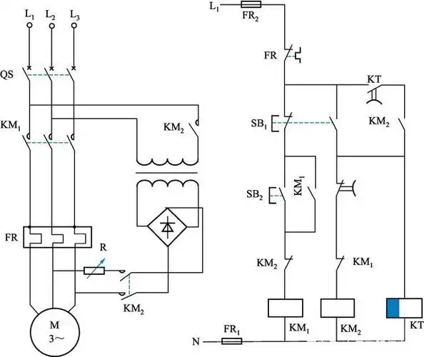
8 2012-04-22 怎么样学才能把电子电路图看懂.

相关图片

新手篇—轻松看懂汽车电路图(上)

实例分析,如何看懂电气基本控制电路图

什么是汽车电路图学看汽车电路图的方法

求学霸解答,看电路图,如果不经过零线,把风暖直接接到吹风上会怎样?

187个电路图,看完别再说看不懂电路图了!

随机推荐

40岁安以轩近照曝光,产后九个月大变样,滤镜下脸越来越僵了_状态_变化

动漫壁纸:二次元手绘风电脑壁纸,甜美可爱的萌妹子你们喜欢吗?

金泰熙韩国明星美女高清电脑桌面壁纸壁纸

世界十大网球美女排行榜,玛利亚·莎拉波娃排名第一

云顶s5:黎明加特林 零cd无限技能 人称小泽拉斯?

西装外套男休闲冬季西服上衣男士韩版潮流高端商务修身礼服小西装

【长发】艾伦·耶格尔 怎么感觉长发后颜值飙升

方正综艺简体字体使用中常见的问题有哪些?