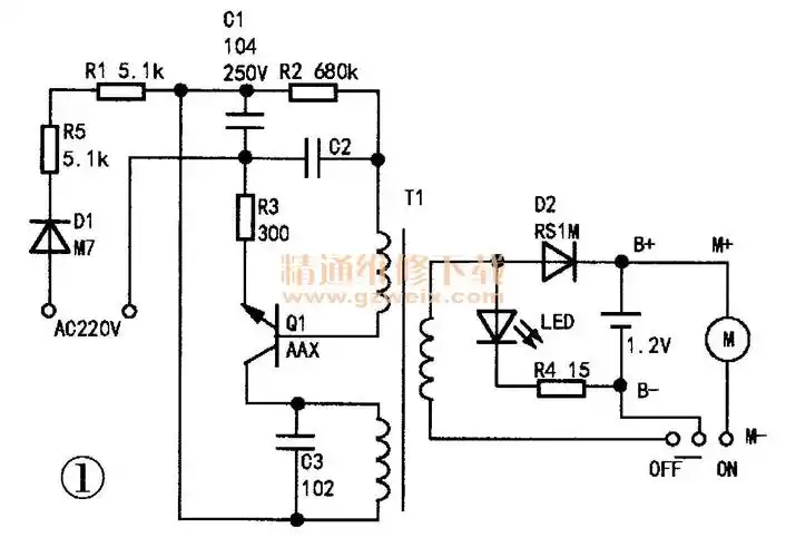
7v 锂电池自动充电电路

相关图片

电动车gd36充电器电路图

实绘飞科fs325剃须刀电路图

多功能简单充电器电路图

飞科fs812型剃须刀不充电故障检修

7v锂电池充电电路图

随机推荐

郭富城回应"新晋逃犯克星"称号:"现在的科技,犀利!"_演唱会

简单干练的男士商务发型 帅气又干练

炎明熹个人演唱会:18岁新生代歌手,惊艳首秀梁咏琪

伤感女头像丧忧伤 高冷好看的伤感女头像丧真人图片_女生头像_美头网

王子异# 73#ninepercent-.

壁纸背景图头像漫画怦然心动狄淇儿江应怜

海马s5的诞生,让海马汽车的品牌更加年轻化,使得海马suv谱系更加完整.

64岁的毕福剑迎来"报应",口无遮拦,侮辱先烈,晚年靠耕地为生